ENnakkojäsentäjä A suureet
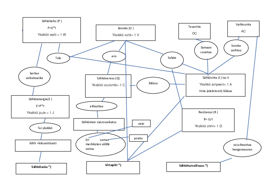
Ennakkojäsentäjässä esitellään sähköopin opikelussa tavoitteena olevat suureet sähköaraus, Jännite, sähkövirta ja resistanssi sekä näiden väliset suhteet
Tämän tiedoston tekstivastine: (tyhjä tekstivastine)
Tämän tiedoston tekstivastine: (tyhjä tekstivastine)
Kommentit
Kirjaudu sisään lisätäksesi tähän kommentin