Peda.net
Kirjaudu
Rekisteröidy
Elli Leino
Peda.net
>
Käyttäjät
>
Elli Leino
>
PROpe-sivusto
>
KTKP020
KTKP020
Jaa
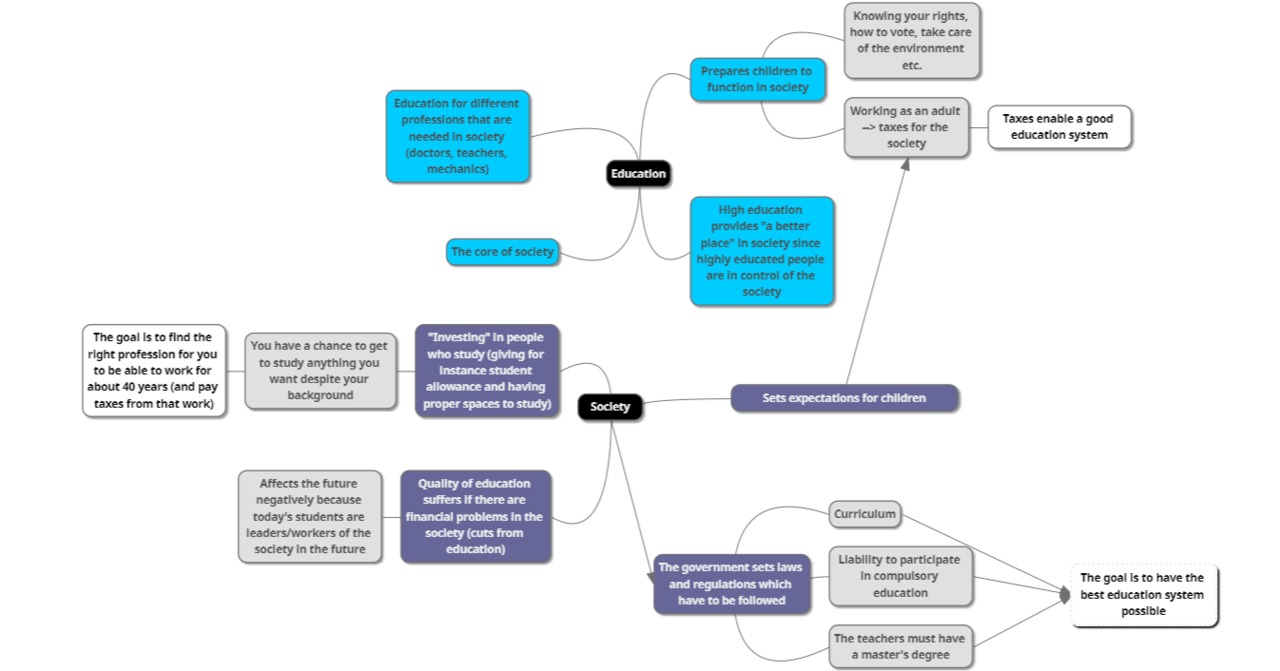
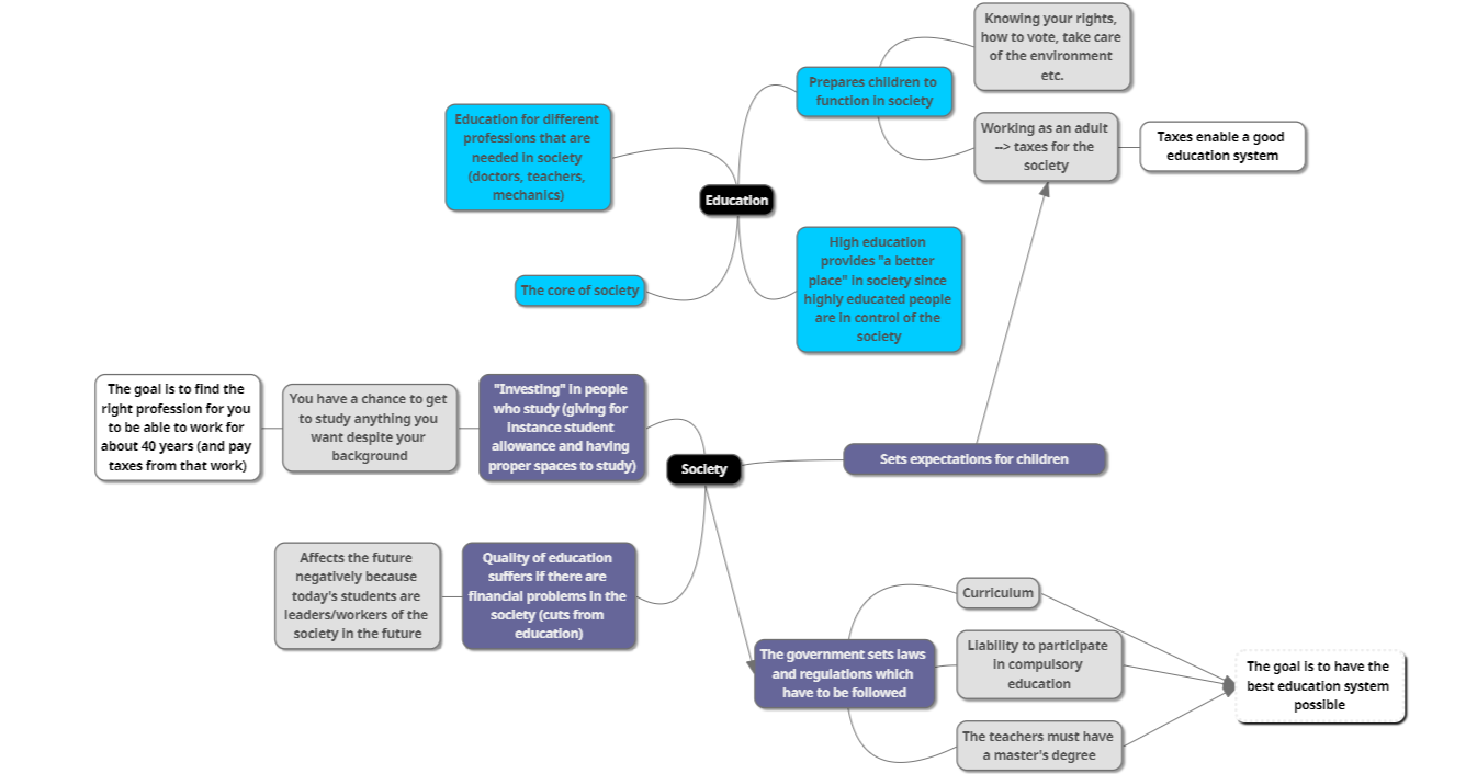
Mind map
Mindmap.PNG 103.8 kt
0 kommenttia
Elli Leino
Sivut
PROpe-sivusto
Minä vuorovaikuttaja (OKLV211)
Kulttuurinen, yhteisöllinen ja yhteiskunnallinen osaaminen (POMM1001)
Musiikki (POMM1071)
KTKP010
KTKO104
KTKP020
OH1 2018
POMM1081
OH2 2020
OH2 Loppuraportti
Ajatuksia maisteriopinnoista
OKLV221
OH3 2022
OH4 2023