KTKP040-opintojaksossa perehdyitte osallisuuden käsitteeseen, ja KTKP050-kurssilla tarkoituksena on viedä osallisuuspohdintojanne käytäntöön siten, että havainnoitte INTEGRA-ryhmää sekä osallisuuden että vuorovaikutuksen ja yhteistyön näkökulmista.
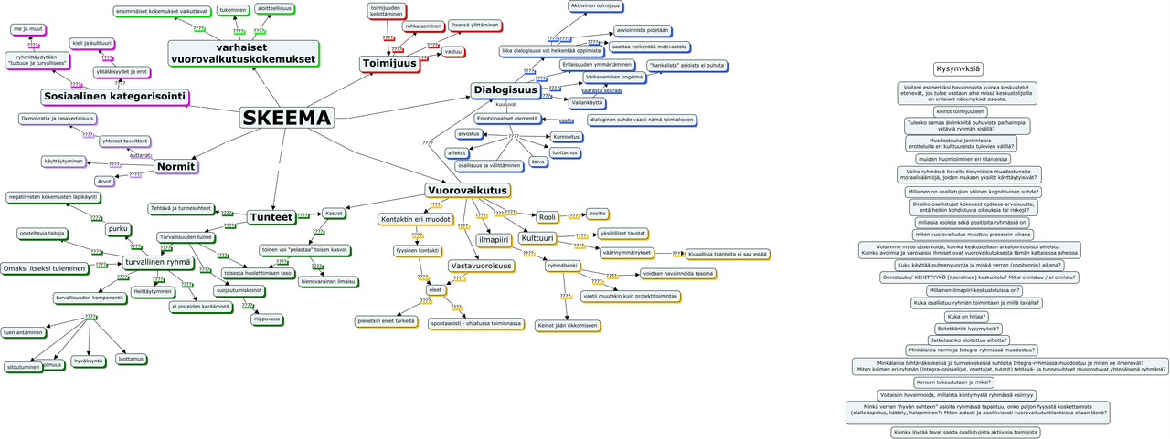
Kohti havainnointiskeemaa
Tutustukaa alla olevaan kirjallisuuteen pitämällä erityisesti Integra-ryhmää ja yhteistä projektianne mielessä. Sopikaa työnjaosta ja aikataulusta kirjallisuuden lukemisessa (esim. jokaiselle 2-3 tekstiä ja jokaisella tekstillä esim. kaksi lukijaa).
Lukekaa tekstejä siitä näkökulmasta, mitä sellaisia käsitteitä ja näkökulmia teksteissä on, jotka voisivat auttaa teitä havainnoimaan ja ymmärtämään INTEGRA-projektin vuorovaikutusprosesseja. Kokoontukaa sitten yhteen jakamaan näkökulmanne ja
luokaa yhteinen Integra-hankkeen havainnointiskeema.
- Suoninen, E., Pirttilä-Backman, A.-M., Lahikainen, A. R. & Ahokas, M. 2013. Arjen sosiaalipsykologia. Helsinki: SanomaPro.
- Kappale 2: Päivittäinen vuorovaikutus s. 29-67
- Kappale 3: Minuuden sosiaalinen rakentuminen, s. 89-140
- Kappale 4: Ihmisten väliset suhteet, s. 141-184
- Kappale 5: Ryhmät ja niiden väliset suhteet, s. 185-242
- Lipponen, L. & Kumpulainen, K. (2010): Toimijuus ja sen kehittymisen tukeminen opettajankoulutuksessa.Teoksessa Kallioniemi, Toom, Ubani & Linnansaari (toim.), Akateeminen luokanopettajakoulutus: 30 vuotta teoriaa, käytäntöä ja maistereita. Helsinki : Suomen kasvatustieteellinen seura, s. 335-348. (pdf:nä alla)
- Nikkola, T. & Löppönen, P. (2014): Oivalluksia ryhmästä - pintaa syvemmälle koulun ryhmäilmiöihin https://www.opinkirjo.fi/easydata/customers/opinkirjo/files/materiaalit/web_oivalluksia.pdf
- Aalto, M. 2004. Ryppäästä ryhmäksi. MyGeneration.
- Huttunen, R. 1999. Dialogiopetuksen filosofia. Teoksessa R. Huttunen. Opettamisen filosofia ja kritiikki. Jyväskylä Studies in Education, Psychology and Social Research 153, 48-59: http://users.utu.fi/rakahu/jkl/tiedepol.html
- Vuorikoski, M. & Kiilakoski, T. 2005. Dialogisuuden lupaus ja rajat. Teoksessa T. Kiilakoski, T. Tomperi & M. Vuorikoski (toim.) Kenen kasvatus? Tampere: Vastapaino, 309-334. https://mycourses.aalto.fi/pluginfile.php/546749/mod_resource/content/1/Dialogisuuden%20lupaus%20ja%20rajat%20Kenen%20kasvatus.pdf
- Goffman, E. 2012. Vuorovaikutuksen sosiologia. Tampere: Vastapaino. (sisältää 7 artikkelia)
- Ks. myös englanninkielinen kurssikirjallisuus ja halutessasi valitse sieltä kiinnostavia artikkeleita!
Huom! Tarkoitus ei ole, että kaikkien täytyy noudattaa tarkalleen samaa havainnointiskeemaa. Voitte myös painottaa havainnointianne eri tavoin. Tärkeää kuitenkin on, että luotte yhteisöllisesti jonkinlaisen kokonaiskuvan, mistä kaikesta ryhmien vuorovaikutuksessa on kyse.
Tuokaa havainnointiskeemanne Peda.netiin. Huolehtikaa, että se avautuu myös sellaiselle, joka ei ole ollut keskusteluissanne mukana.
|
Oleellista on, että kannatte ryhmänä ja yksilöinä vastuuta projektista. Tästä tulee teidän luomus!
Mutta: Eija ja Sanna ovat teitä varten - kysykää siis surutta ohjausta, apua ja palautetta!
Me tuetaan teitä siinä, että opitte tässä hankkeessa mahdollisimman paljon ja kykenette ylittämään omia rajojanne :)
|
Esimerkkejä alkuvaiheen havainnointinäkökulmista:
Millaisia yksilöitä - millainen ryhmä?
- Millaisia persoonia INTEGRA-ryhmässä on? Kuvaa tarkemmin oman tutorryhmäsi jäseniä.
- Millaisia vahvuuksia ja resursseja heillä on yksilöinä?
- Millaisia ryhmäilmiöitä näet ryhmän keskinäisessä dynamiikassa?
- Millainen ryhmä heistä muotoutuu?
- Mitä vahvuuksia ja haasteita heillä on ryhmänä?
- Millaista ohjausta ryhmä tarvitsisi kehittyäkseen ryhmänä?
Osallisuus ja toimijuus ryhmässä
- Millaisia toimijarooleja ryhmäläisillä on?
- Millä eri tavoin he voivat osallistua ryhmässä? (Esim. mitkä koulutuksen rakenteet ja käytänteet tukevat osallistumista?)
- Millaisen toiminnan kautta ryhmäläiset pääsisivät kiinnittymään ryhmään?
Kohti yhteistä projektia
- Millainen yhteisö voi oppia yhdessä?
- Millainen toiminta kehittäisi INTEGRAlaisia ryhmänä?
- Millainen toiminta mahdollistaisi jokaisen osallistumisen ja mahdollisuuden/velvollisuuden kantaa oman kortensa yhteiseen tiedonrakentelun kekoon?