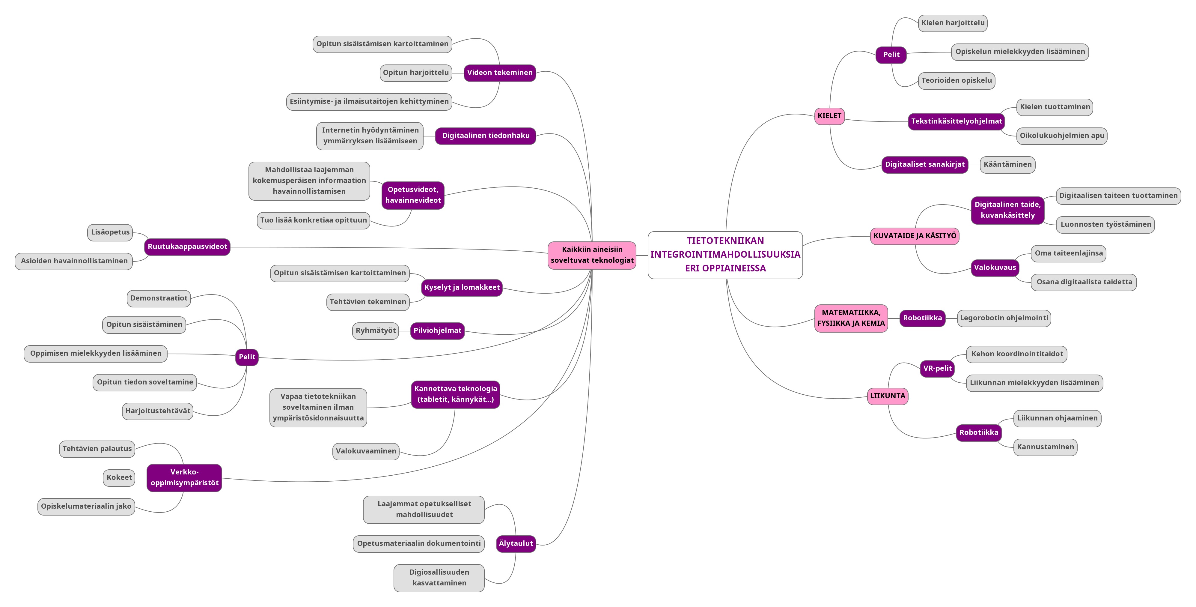
Jakaminen Sulje Tietotekniikan integrointimahdollisuuksia eri oppiaineissa Pysyvä osoite https://peda.net/id/20a1bc3a7b9 Pysyvä tiedoston latausosoite https://peda.net/id/20a1bc3a7b9:file/download/c5ab1d4764c5affd411063daa626593e63138a40/kasitekartta.jpg Jakaminen muihin palveluihin Share this page to Facebook QR-koodi