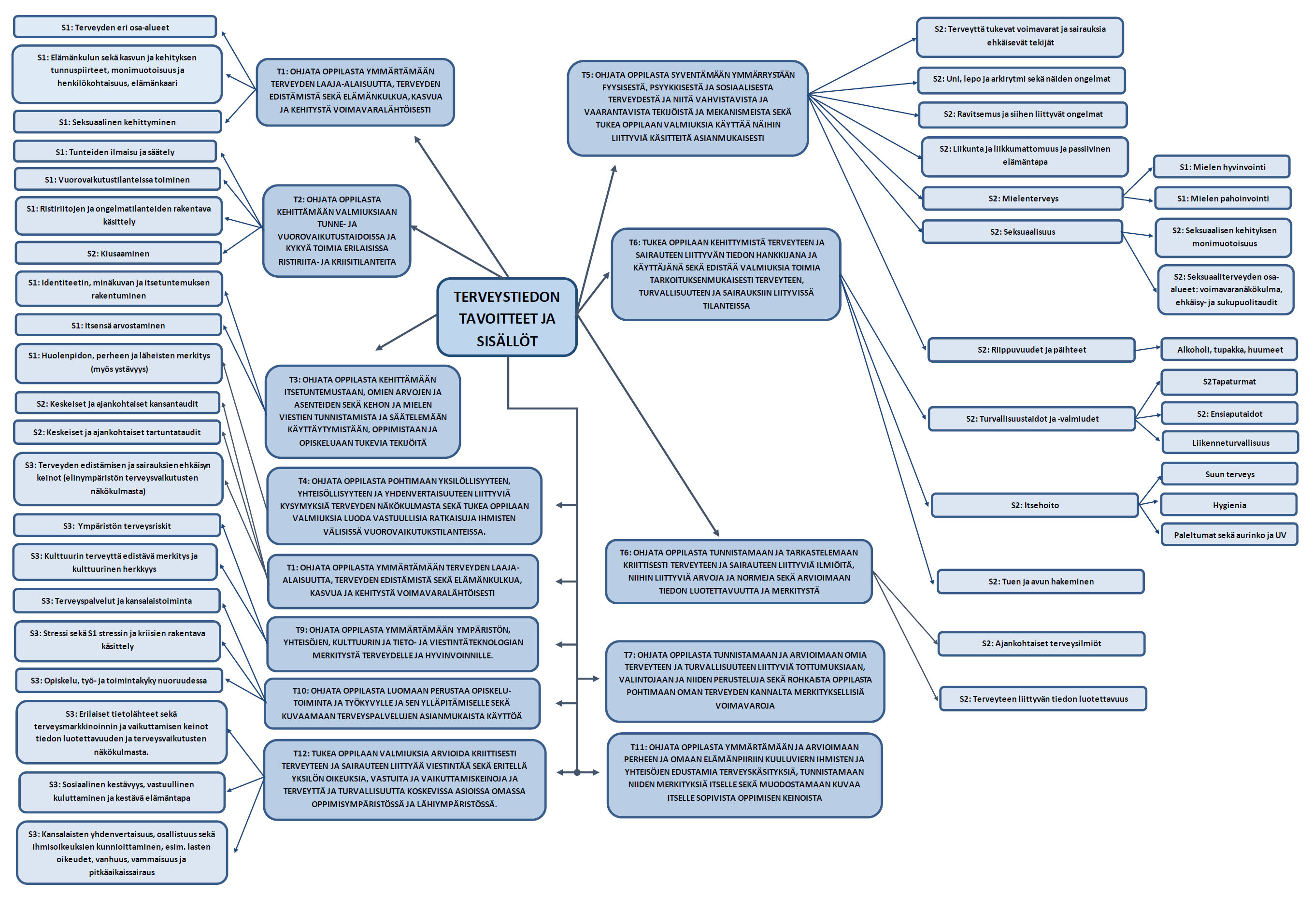
Jakaminen Sulje Terveystiedon tavoitteet ja sisällöt vuosiluokilla 7-9 Pysyvä osoite https://peda.net/id/8601403b44a Pysyvä tiedoston latausosoite https://peda.net/id/8601403b44a:file/download/eab32c6b0cf224349dafa3b947fc8034c3276eb8/Terveystieto%207-9.jpg Jakaminen muihin palveluihin Share this page to Facebook QR-koodi