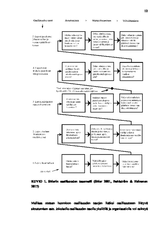
Osallisuus Shierin tasomalli-kuva.pdf Jaa Sulje Tämän tiedoston tekstivastine: (tyhjä tekstivastine) Osallisuus Shierin tasomalli-kuva.pdf 938.8 kt