II Markkinahumua meillä ja muualla
KPL 8 TEHTÄVÄ 2, s.65 (Ylimääräinen)
KPL 8 Tiedonhaku TEHTÄVÄ
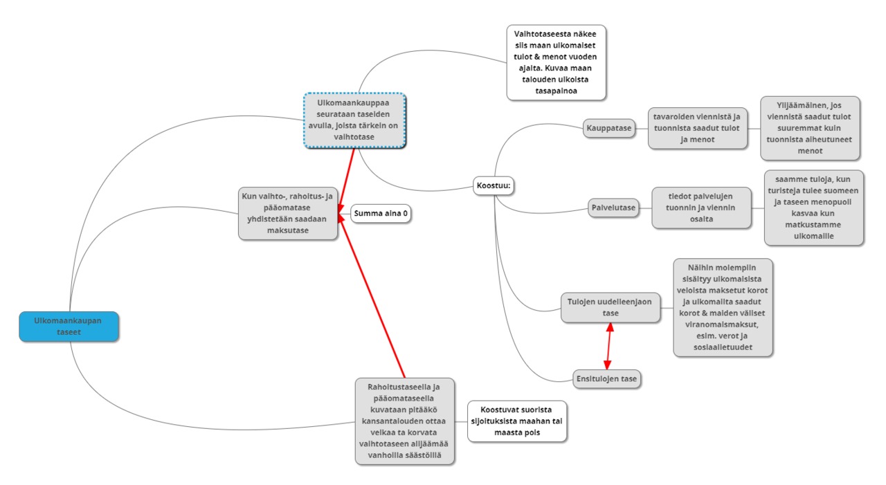
Kauppatase
- Millä tavalla Suomen tuonti ja vienti ovat kehittyneet viime vuosien aikana?
- Molemmat ovat nousset hieman, mutta 2017-2018 aikana vienti vähäisempää, kuin tuonti ja nyt molemmat kääntynyt pienelle laskukaudelle
- Mitä voi sanoa kauppataseen kehityksestä?
- Tasaista ja vakaata
- Etsi tilasto Ulkomaankauppa maittain.
- Mitkä olivat Suomen viisi tärkeintä tuontimaata viimeisimpänä tilastoituna vuonna?
- Saksa, Ruotsi, Venäjä, Kiina ja Alankomaat
- Mitkä olivat Suomen viisi tärkeintä vientimaata viimeisimpänä tilastoituna vuonna?
- Saksa, Ruotsi, USA, Alankomaat ja Kiina
- Saatko selville, minkä maan kanssa Suomella oli kaikkein positiivisin kauppatase viimeisimpänä tilastoituna vuonna?
- USA
- Etsi tilasto Vienti maaryhmittäin
- Miten Suomen vienti eri puolille maailmaa kehittyi viimeisimpänä tilastoituna vuonna?
- Vienti muihin maihin nousi eniten (41%) ja vähiten vienti on lisääntynyt muiden Euromaiden keskuudessa. Euroalue on edelleen suurin vientimaa ja kolmanneksi suurimmaksi vientimaaksi nousi Aasia.
- Etsi tilasto Vienti tuoteluokittain ja tuonti käyttötarkoituksen mukaan.
- Miten Suomen ulkomaankauppa muuttui sisällöltään edelliseen vuoteen verrattuna?
- Kone- ja kulkuneuvoteollisuuden tuotteiden määrä lisääntyi eniten (19%), jolloin niiden määrä viennnistä on nyt toisiksi suurin. Sähkö- ja elektroniikkateollisuuden tuotteiden määrä viennistä on edelleen pienin ja se on myös ainoa, joka ei ole kasvanut ollenkaan.
- Kuljetusvälineet ja niiden osat&tarvikkeet ovat nousseet eniten tuonnissa (30%), kun kaikkien muiden hyödykkeiden tuonti on noussut max 7%. Muiden tavaroiden tuontimäärä on vähentynt 3%.
- Mitä yleisiä taloudellisia syitä muutoksille voisi olla?
- Rahaa on sijoitettu enemmän esim. kone ja kulkuneuvoteollisuuteen ja teknologia ja osaaminen alalla on myös lisääntynyt.
- Kirjaa tehtyjen tehtävien perusteella neljä mielestäsi merkittävintä havaintoa Suomen ulkomaankaupasta.
- Kone- ja kulkuneuvoteollisuuden yllättävän suuri ja kasvanut määrä viennissä
- Muiden tavaroiden tuonti vähentynyt.
- vienti muihin maihin kasvanut paljon
- Aasia noussut tärkeäksi vientipaikaksi.
KPL 7 TEHTÄVÄ Taloustiedon keskeisiä käsitteitä
KPL 7 TEHTÄVÄ Suuryritykset ja pienyritykset
| Suuryritykset (vahvuudet) | Pienyritykset (vahvuudet) |
| Mahdollisuus menestyä kansainvälisessä kilpailussa | Tuottavat yksilöllisempiä hyödykkeitä |
| Voivat fuusioitua eli yhdistyä --> saavuttavat taloudellisia säästöjä |
Päätöksenteko on nopeampaa |
| Matalammat tuotantokustannukset | Sopuetuminen muuttuviin taloudellisiin oloihin joustavampaa |
| Skaalaetu: Massatuotanto alentaa toutteiden yksikköhintoja & tuotteita myydään halvemmalla |
Läheiset suhteet työntekijöihin ja asiakkaisiin |
| Kykenevät hintakilpailuun paremmin | Luovat enemmän työpaikkoja |
| Enemmän näkyvyyttä mediassa ja paremmat edellytykset markkinointiin | Yrityksen osaaminen yleensä erikoistunutta tiettyyn alaan |
| Hyvä maksuvalmius | |
| Paremmat voimavarat kokeilla asioita ja saavat lainaa edullisemmin ehdoin |
| Suuryritykset (heikkoudet) | Pienyritykset (heikkoudet) |
| Iso koko tuo jähmeyttä ja hitautta päätöksentekoon | Riippuvaisia suuryritysten menestymisestä, koska ovat alihankkijoita |
| Johto etääntyy helposti työntekijöistä ja asiakkaista | Vähemmän resursseja, jolloin vaikeampi pysyä pystyssä |
KPL 5 TEHTÄVÄT, s. 44, t. 1 ja 3
1.
a)
a) Hintamekanismi tarkoittaa sitä, että hyödykkeistä saatava hinta ohjaa yritysten tuotantopäätöksiä.
b) Hinta kertoo kulutustottumuksista ja niiden muutoksista ja ne toimivat kannustimina. Jos tuotteesta saa hyvän hinnat, yritykset valmistavat sitä tuotetta enemmän. Kysytyn hyödykkeen tarjonta silloin lisäänty ja hinta laskee.
a)
- Markkinatilanne (Onko korvaavia tuotteita vai ei)
- Brändi (Jos hyödyke on laadukas ja sillä on hyvä maine, ostajat ovat valmiimpia maksamaan siitä enemmän)
- Asiakkaan saama palvelu
- Hyödykkeen tarkoitus (onko välttämätön vai ei)
- Tulevaisuuden odotukset (Laskeeko vai nouseeko hyödykkeen hinta tulevaisuudessa)
- Tuotantokustannukset ja voiton tavoittelu (Kuinka paljon hyödykkeen tuotanto maksanut ja millä hinnalla se pitää myydä, että saadaan voittoa)
-
Kilpailutilanne (Kuinka paljon samankaltaisia tuotteita markkinoilla on)
- Ostajien tulotaso (Jos kuluttajilla paljon rahaa, he ovat valmiita maksamaan korkean hinnan)
- Brändi (Jos hyödyke on laadukas ja sillä on hyvä maine, ostajat ovat valmiimpia maksamaan siitä enemmän)
- Tuotteesta perityt verot
a) Hintamekanismi tarkoittaa sitä, että hyödykkeistä saatava hinta ohjaa yritysten tuotantopäätöksiä.
b) Hinta kertoo kulutustottumuksista ja niiden muutoksista ja ne toimivat kannustimina. Jos tuotteesta saa hyvän hinnat, yritykset valmistavat sitä tuotetta enemmän. Kysytyn hyödykkeen tarjonta silloin lisäänty ja hinta laskee.