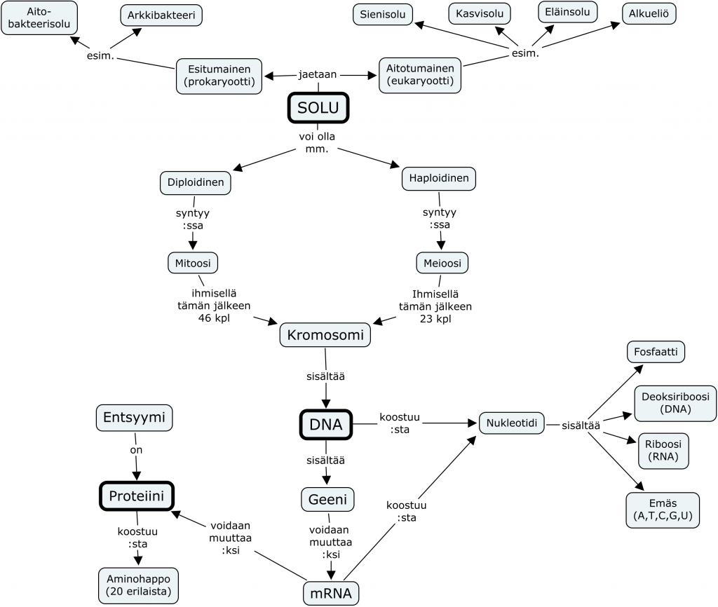
Jakaminen Sulje Tehtävä 4. Piirrä käsitekartta oheisen mallin mukaan. Tätä tehtävää ei tarvitse palauttaa. Pysyvä osoite https://peda.net/id/b59022f6c65 Pysyvä tiedoston latausosoite https://peda.net/id/b59022f6c65:file/download/2f65d55580380aba5ef434def29194ba6480609b/k%C3%A4sitekartta.png Jakaminen muihin palveluihin Share this page to Facebook QR-koodi